详情模板

重点场所病媒生物防制指南

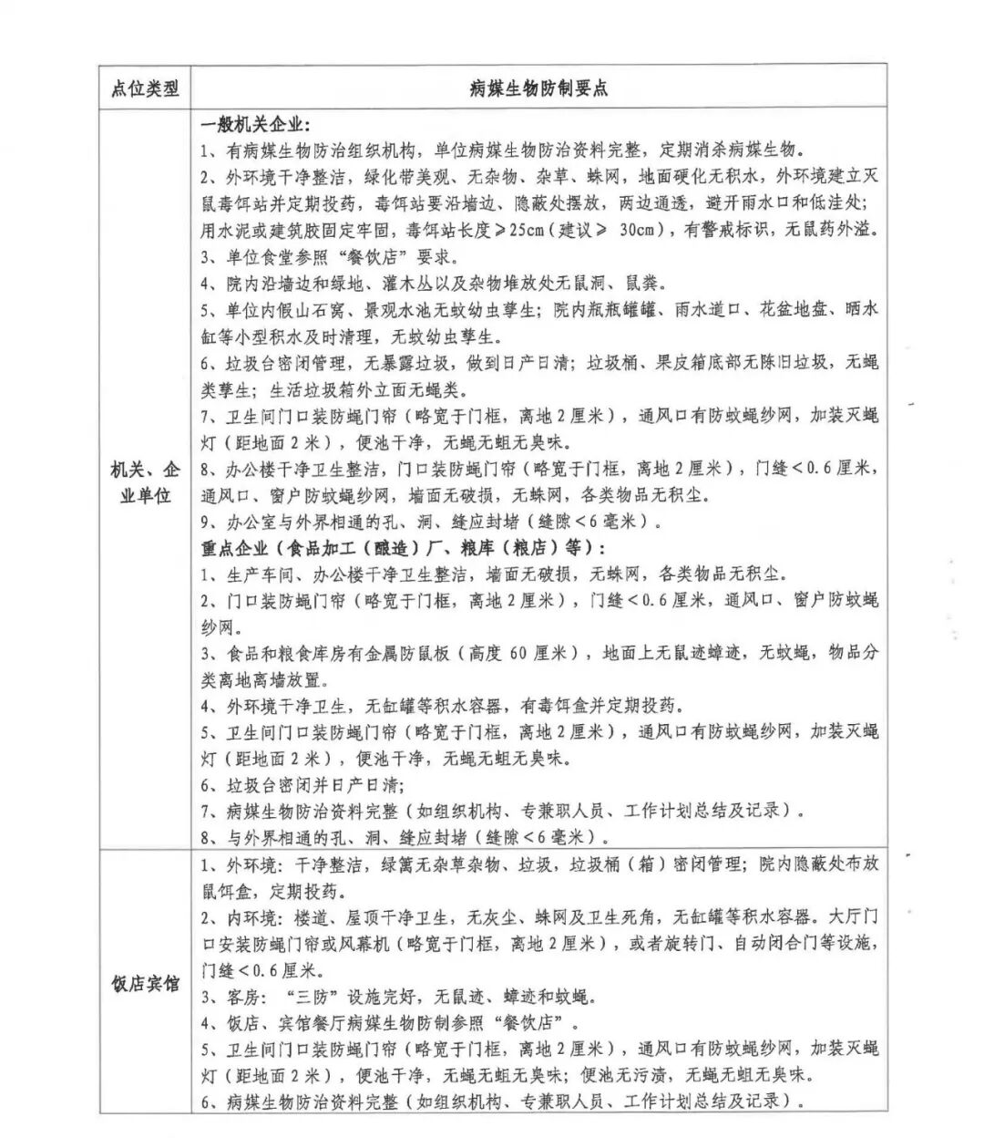
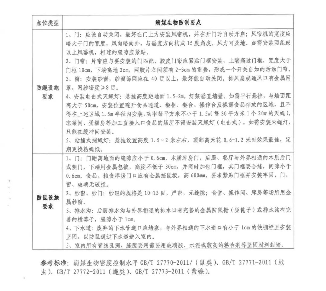
根据宝鸡市爱国卫生运动委员会办公室文件  宝爱卫办发〔2023〕4号  “宝鸡市爱国卫生运动委员会办公室关于印发《重点场所病媒生物防制指南》的通知。为及时完善防制设施,有效降低病媒生物密度,进一步预防控制病媒生物传染性病的发生和传播,切实保障和维护人民群众健康。现公布《重点场所病媒生物防制指南》详细内容,请各会员单位、餐饮饭店企业高度重视,认真学习。

图片

图片

图片

图片图片